全国服务热线


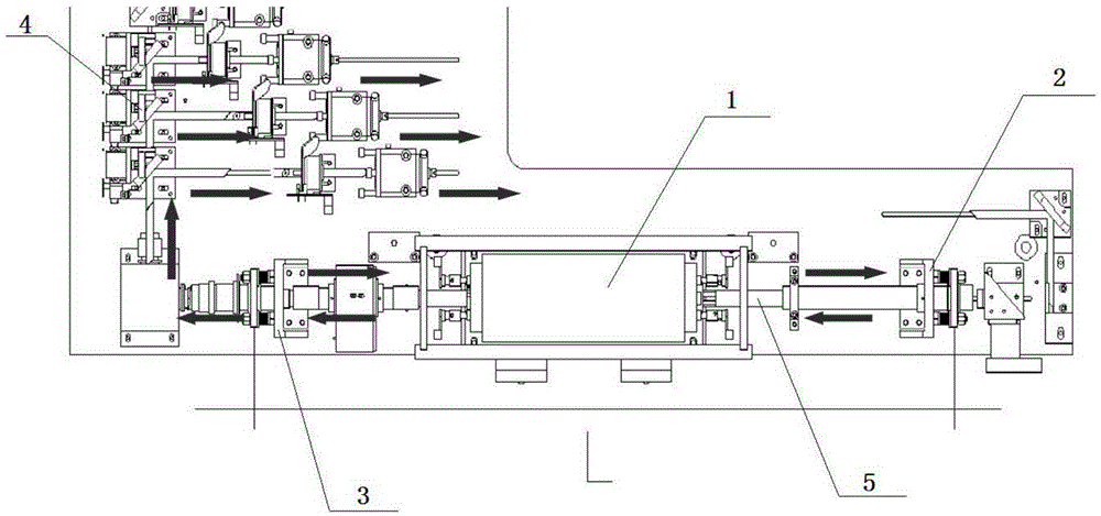
精密点焊机械定制是一种针对客户需����� �������Ƴ������������ �������Ƴ������������ �������Ƴ����������� �������Ƴ�������求进行的机械制造服务,目的是����� �������Ƴ������������ �������Ƴ������������ �������Ƴ������������ �������Ƴ�������为了生产特殊的焊接机械设备,满足客户的特.����� �������Ƴ������������ �������Ƴ������������ �������Ƴ������������ �������Ƴ�������..
了解详情
市面上有很多不同类型的精密焊接设备,选择����� �������Ƴ������������ �������Ƴ����������� �������Ƴ������������ �������Ƴ�������哪种设备好需要根据实际需求以及设备的����� �������Ƴ������������ �������Ƴ������������ �������Ƴ������������ �������Ƴ������性能指标来进行评估
了解详情


根据订书机不锈钢部件特性选择一款����� �������Ƴ������������ �������Ƴ����������� �������Ƴ������������ �������Ƴ�������适合的点焊机,订书机不锈钢部件如何选,?
了解详情
激光点焊机和电焊机是两种不同的焊接方式,激光����� �������Ƴ������������ �������Ƴ������������ �������Ƴ����������� �������Ƴ�������点焊机是指利用激光技术,将电����� �������Ƴ������������ �������Ƴ������������ �������Ƴ������������ �������Ƴ�������子元件进行焊接的一种新型加工...
了解详情

激光点焊机电路图一般由控制器、变频器、继电器、接����� �������Ƴ������������ �������Ƴ������������ �������Ƴ������������ �������Ƴ�������触器、调速电位器等元器件组成����� �������Ƴ������������ �������Ƴ������������ �������Ƴ������������ �������Ƴ�������
了解详情